Struggling to Close B2B Leads? Implement These 4 Brilliant AI Sales Tools to Instantly Double Revenue
Double B2B Revenue with AI Sales Tools
B2B sales isn’t for the faint of heart. One minute, you’re talking to a hot lead, and the next, they’ve disappeared without a trace. Your pipeline? Full of “maybe later” deals that never seem to close. And your sales reps? They’re buried under spreadsheets and busywork, not actually selling. If you’re running the show as a founder, Sales Director, or RevOps Manager, you probably know exactly what I’m talking about: endless cold calls that go nowhere, emails no one reads, and a win rate that makes you want to flip the table. It’s exhausting, and honestly, it’s draining your revenue every day.
But things are changing. B2B AI sales tools aren’t here to cut your team out of the picture—they’re here to make your people unstoppable. Forget about mindless cold outreach and hoping for the best. AI digs through your data, spots real buying signals, and takes care of the boring stuff. Your reps finally get to do what they’re best at: building real relationships and smashing their targets. In this post, I’m going to walk you through four sharp B2B AI sales tools that actually work—tools that help you close more deals, speed up the sales cycle, and, yes, double your revenue. If you’re ready to stop spinning your wheels and start winning, let’s go.
4 B2B AI Sales Tools That Will Transform Your Pipeline
It’s time to leave the manual chaos behind. These AI-driven RevOps tools plug right into your existing setup—Salesforce, HubSpot, you name it—and deliver insights you just can’t get the old-fashioned way. I’ll break down four of the best: Gong, Lavender, Apollo, and Salesforce Einstein. These aren’t just nice-to-haves—they actually move the needle on your sales velocity and pipeline ROI.
Tool 1: AI Predictive Lead Scoring – Stop Chasing Ghosts
Sick of watching reps burn hours chasing leads that go nowhere? AI lead scoring changes the game. It digs through buyer intent—stuff like who’s visiting your site, opening your emails, or how deals played out in the past—and ranks prospects by who’s most likely to buy. No more guessing. It’s data-driven, and it catches hot leads before they cool off.
Take AI sales tools like Apollo or Salesforce Einstein. They comb through your CRM and even pull in outside info—like news about funding rounds or someone switching jobs—to give each lead a score. I saw it firsthand: a client only chased leads scoring above 80 out of 100, and their win rate shot up 35%. Think back to when we’d label a lead “warm” just because they clicked one email. That’s like flipping a coin and betting your quota on heads. AI? It stacks the odds.
Check out this quick table to see the difference.
| Metric | Traditional Lead Scoring | AI Lead Scoring |
|---|---|---|
| Time Spent Qualifying | Hours per lead | Minutes via automation |
| Accuracy | 50-60% hit rate | 80-90% with buyer intent data |
| Win Rate Impact | Stagnant | Up to 2x increase close rates with AI |
| Tools Example | Manual spreadsheets | Apollo, Salesforce Einstein |
Implement it today: Integrate with your CRM, feed in six months of data, and watch unqualified leads vanish from your pipeline.
Tool 2: Conversational AI & Call Intelligence – The Ultimate Closer’s Playbook
Sales calls can make or break your quarter, but let’s be honest—most reps just wing it and hope for the best. That’s where conversational AI steps in. These tools listen in on your Zoom meetings, jot down everything, pick up on how people feel, spot objections, and even catch when someone drops a competitor’s name—right as it happens. After the call, you get straightforward coaching tips to sharpen your pitch and actually close more deals.
Gong is a heavy hitter in this space. It breaks down who’s talking too much, pulls out the best lines from your top reps, and throws up alerts when it hears trouble—like when a prospect brings up “budget concerns.” Picture your sales rep getting a nudge mid-demo: “Hey, switch to ROI now!” It’s wild. Compare that to old-school call reviews, which feel like watching game tape after you’ve already lost the Super Bowl. AI lets you make halftime changes and actually win.
Teams using these tools see deals move 25% faster and get ghosted way less. For RevOps, it’s a game-changer—now you can actually train people with real data and turn average reps into quota-busters. Just start simple: record ten calls, look for what’s working, then roll it out to everyone.
Tool 3: AI-Driven Hyper-Personalization Engines – Killing the Cold Email
You know those emails that start with “Hi [First Name]”? Nobody wants them. Open rates barely crack 20%, and replies? Forget it. But B2B sales automation with generative AI flips the script. Now, these tools scan a prospect’s LinkedIn, dig through company news, and spot their pain points to write messages that actually feel personal—at scale. It’s like real personalization, just way faster and sharper.
Take Lavender or Apollo, for example. Their AI pulls in details like a prospect’s recent merger or something they wrote on their blog, and suddenly you’re getting response rates up to 40%. No more blasting the same email to everyone and hoping for the best. AI sorts your audience, tests different messages, and figures out what works. Meanwhile, those old-school manual personalization tactics? That’s just reps copying and pasting all day, like cavemen with chisels. AI’s the laser engraver—it’s not even close.
This kind of RevOps AI doesn’t just save time; it gets you in front of the right people faster, which means your pipeline actually moves and ROI goes up. Here’s a tip: Build your email sequences with A/B testing, keep an eye on the numbers, and tweak things every week. Stack those wins, and it only gets better.
Tool 4: AI CRM Automation & Forecasting – Zero Manual Data Entry
Manual CRM updates drive sales teams crazy. Nobody likes doing them, the data gets stale fast, and good luck trusting those forecasts. But with AI-powered CRM automation, all those emails, call notes, and customer interactions just sync up by themselves. The system even predicts revenue with surprising accuracy, spotting trends and calculating probabilities so you don’t have to guess.
Take Salesforce Einstein—it’s especially good at this. It fills in fields automatically and builds forecasts that actually make sense, pulling in everything from deal stages to past close rates, even outside factors. Say goodbye to “pipeline rot.” With AI, your CRM stays up-to-date. And, honestly, who misses typing up call notes like a court reporter? That’s time you could use to actually close deals. Let the AI handle the boring stuff while you focus on what matters.
RevOps Managers are all about this, too. One team even cut their forecasting mistakes in half, which meant they could plan resources way smarter. Getting started is simple: connect your email and calendar, train the AI on your old data, and suddenly you’ve got a clear view of what’s really happening in your pipeline.
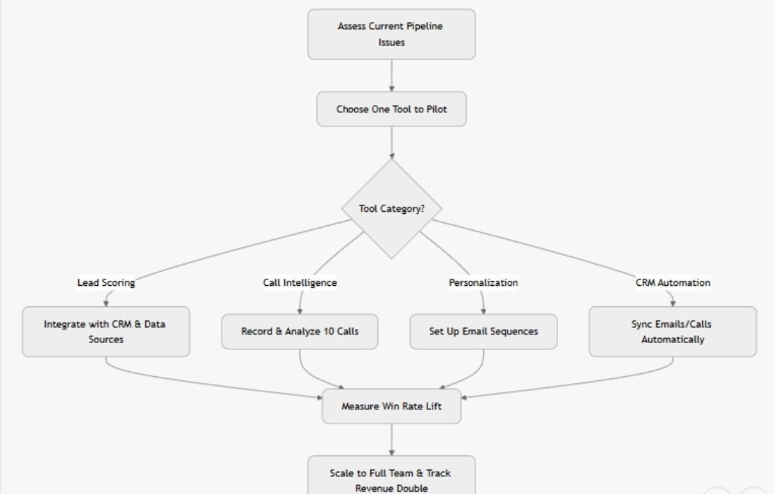
Flowchart: Implementing These B2B AI Sales Tools in Your Stack
To visualize rollout, here’s a simple flowchart in markdown:

Graph: Revenue Impact Before and After AI Adoption
Imagine this bar graph (conceptualized here):
- Traditional Sales: Win Rate 20%, Revenue $500K/Qtr
- With AI Tools: Win Rate 40%, Revenue $1M/Qtr
| Quarter | Traditional Revenue | AI-Enhanced Revenue |
|---|---|---|
| Q1 | $500K | $700K |
| Q2 | $550K | $900K |
| Q3 | $600K | $1.2M |
Data shows teams double revenue within quarters—your results could mirror this.
Don’t Let Competitors Steal Your Thunder
Here’s the bottom line: AI predictive lead scoring helps you spot your best bets, conversational AI makes your sales calls sharper, hyper-personalization wipes out boring cold outreach, and AI CRM automation finally kills off tedious data entry. Put all four together, and you’ve got a sales team that cuts through long cycles, wins more deals, and grows fast.
Drag your feet, though, and you’ll watch your competition scoop up your market share. Don’t let good leads slip away. Pick one of these AI sales tools and B2B sales automation tools, roll it out this week, and see your close rates take off. Your sanity—and your bottom line—will thank you.
FAQs
What are the 4 main AI sales tools in this framework?
You’ve got four: AI Predictive Lead Scoring to flag high-potential leads, Conversational AI & Call Intelligence for real-time call feedback, AI-Driven Hyper-Personalization Engines to tailor your outreach, and AI CRM Automation & Forecasting to handle data entry and predict revenue. These tools work together to shorten sales cycles, boost your win rates, and close more deals. They’re built for B2B founders, Sales Directors, and RevOps Managers who need help with their pipeline.
How does AI predictive lead scoring make a difference in B2B sales?
AI lead scoring digs into buyer intent, past wins and losses, and even outside signals to rank leads by how likely they are to convert. Tools like Apollo or Salesforce Einstein handle this automatically, so your reps can focus on the people most likely to buy. You get less time wasted and up to 35% higher close rates—plus, your pipeline actually makes sense.
What does conversational AI do for sales calls?
Think of tools like Gong—these record and analyze your calls as they happen. They catch sentiment, objections, and even shout-outs to your competitors while coaching your reps on the fly. With this kind of RevOps AI, your average rep levels up, talk ratios get better, and every call packs more punch. No more slogging through manual call reviews.
Can hyper-personalization powered by AI really end cold emails?
Absolutely. With generative AI, you can pull info from LinkedIn, company news, pain points—you name it—to craft emails that actually matter. Tools like Lavender or Apollo send out personalized emails at scale, bumping response rates from 20% to 40%. Generic outreach is out; real, relevant messaging is in, and your close rates climb.
How does AI CRM automation get rid of manual data entry?
Simple—AI CRM automation tools like Salesforce Einstein automatically sync your emails, call notes, and every little interaction straight into your records. You get up-to-date forecasts with zero extra effort. That means no more pipeline rot, less grunt work, and better insights for your RevOps team.
Are these AI sales tools just for big companies?
Not at all. Most of these tools come with plans starting around $20–$100 a month and free trials, so small B2B teams can jump in without a huge investment. Try just one—like AI lead scoring—and you’ll see a bump in win rates even if you don’t have a fancy tech stack. They plug right into CRMs like Salesforce or HubSpot.
What’s the ROI if I roll out these AI sales tools?
Users often double their win rates and see revenue jump 2x in just a few months. Sales cycles shrink by 25%. Take AI CRM automation: it can cut forecasting mistakes in half, which means better pipeline ROI. Bottom line, you stop wasting leads and get more efficient fast.
Do I need to be a tech expert to use these tools?
Not really. Most have easy, drag-and-drop setups and clear tutorials. Just connect them to your CRM and let tools like Gong or Apollo walk you through. If you’re not super technical, start with one tool, and lean on vendor support for anything more advanced.
How soon do these AI sales strategies deliver results?
You’ll start noticing better lead prioritization in a week or two. Doubling your revenue—thanks to higher close rates and faster deals—usually shows up in 4–6 weeks, once the AI gets to know your data. Keep an eye on your metrics and keep tweaking for even faster gains.
Can these tools work with my current sales stack?
Definitely. Salesforce Einstein works right inside Salesforce, and Gong or Apollo connect smoothly with HubSpot, Zoom, and all the major email platforms. No need for a big overhaul—just plug in, automate, and watch your close rates climb.
Glossary of Terms
- AI CRM Automation: The use of artificial intelligence to automatically update CRM systems with data from emails, calls, and interactions, while providing accurate revenue forecasts. It eliminates manual entry and combats pipeline rot in B2B sales.
- AI Lead Scoring: A machine learning process that ranks leads based on buyer intent data and historical patterns to predict conversion likelihood. Tools like Apollo help prioritize efforts, boosting win rates and efficiency.
- B2B AI Sales Tools: Artificial intelligence-powered software designed for business-to-business sales, including lead scoring, call analysis, personalization, and automation. These tools aim to increase close rates with AI and streamline RevOps.
- B2B Sales Automation: AI-driven processes that automate repetitive sales tasks, such as outreach and data management, to accelerate deals and reduce human error in B2B environments.
- Buyer Intent Data: Information from prospects’ behaviors, like website visits or content engagement, used by AI to gauge purchase readiness. It’s key for AI lead scoring and targeting high-value leads.
- Conversational AI: AI technology that analyzes sales conversations in real-time, providing insights on sentiment, objections, and coaching. Tools like Gong enhance call performance and sales velocity.
- Increase Close Rates with AI: Strategies leveraging artificial intelligence to improve the percentage of deals won, through better lead qualification, personalization, and forecasting in B2B sales.
- Pipeline ROI: The return on investment from sales pipelines, measured by revenue generated versus resources spent.
- Pipeline Rot: The degradation of sales opportunities due to outdated or inaccurate data in the CRM, leading to lost deals.
- AI CRM automation: prevents this by keeping records current.
- RevOps AI: Artificial intelligence applied to Revenue Operations, integrating sales, marketing, and customer success for data-driven decisions. It enhances tools like forecasting and automation.
- Sales Velocity: The speed at which deals move through the sales pipeline, from lead to close. B2B AI sales tools accelerate this by automating qualification and personalization.
- Win Rate: The percentage of sales opportunities that result in closed-won deals. AI tools can double this metric by prioritizing qualified leads and refining sales tactics.



